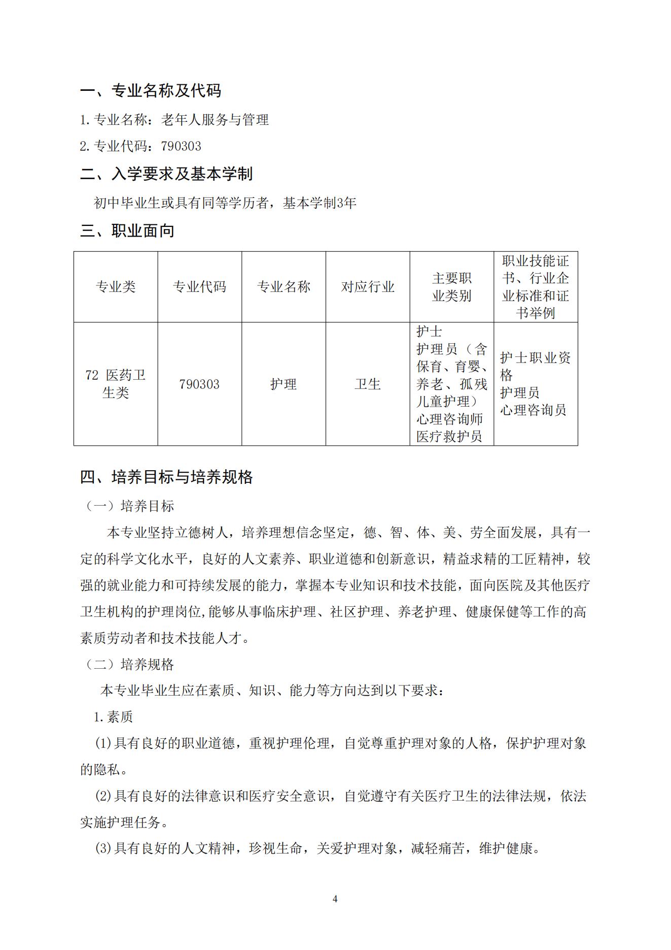
阳谷县职业中等专业学校

教学教研人才培养方案

热门资讯

  • 暂无资讯

老年人服务与管理专业人才培养方案

发布时间:2025-06-12 09:48 栏目:人才培养方案 发布单位:教学管理中心 点击量:35 【公开】



评论

还能输入140

用户评论

Copyright© 2021 lcedu.cn. All rights reserved     鲁ICP备06000978号-1         
技术运营支持:天喻教育科技有限公司     客户服务热线:400-1166-112   
举报电话:(0531) 88928653 校园开放平台
学校地址:山东省聊城市阳谷县阳谷县职业中等专业学校    联系邮箱:85723848@qq.com